搜索
服务大厅
信息服务
校区办公信息
邮箱登录
山大首页
威海校区
齐鲁医学院
新闻聚焦
学术动态
通知预告
文化校园
师生风采
媒体关注
学术预告
首页
·
通知预告
·
学术预告
·
正文
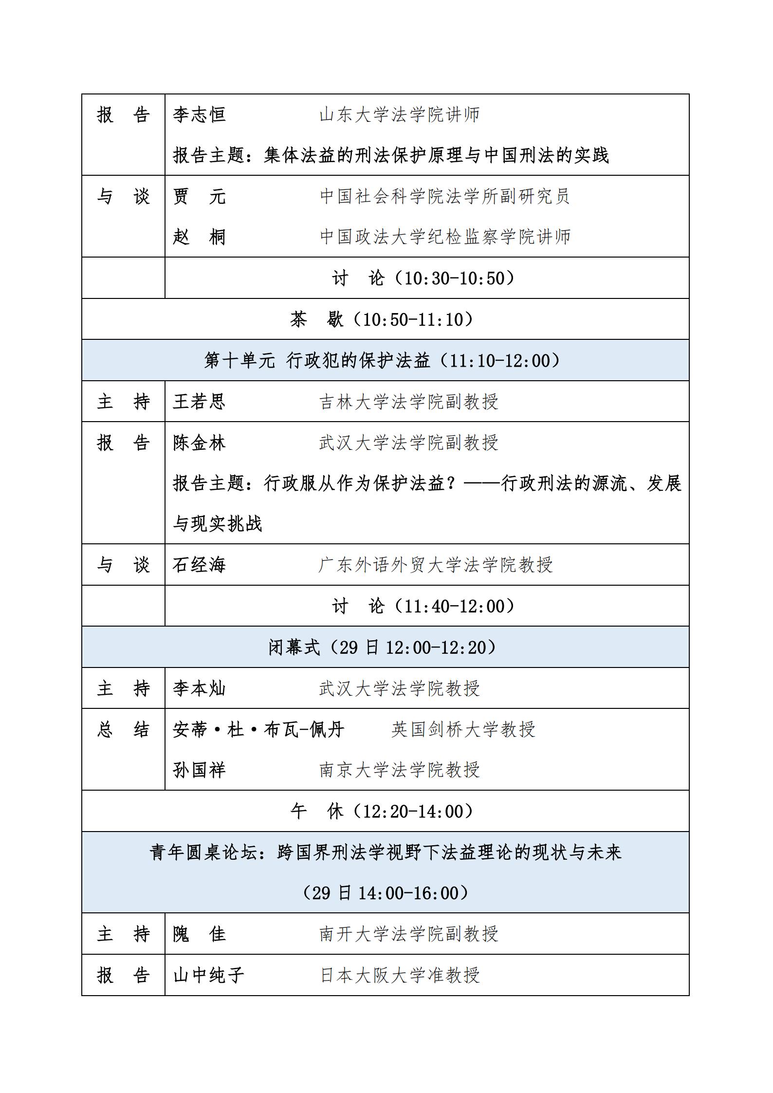
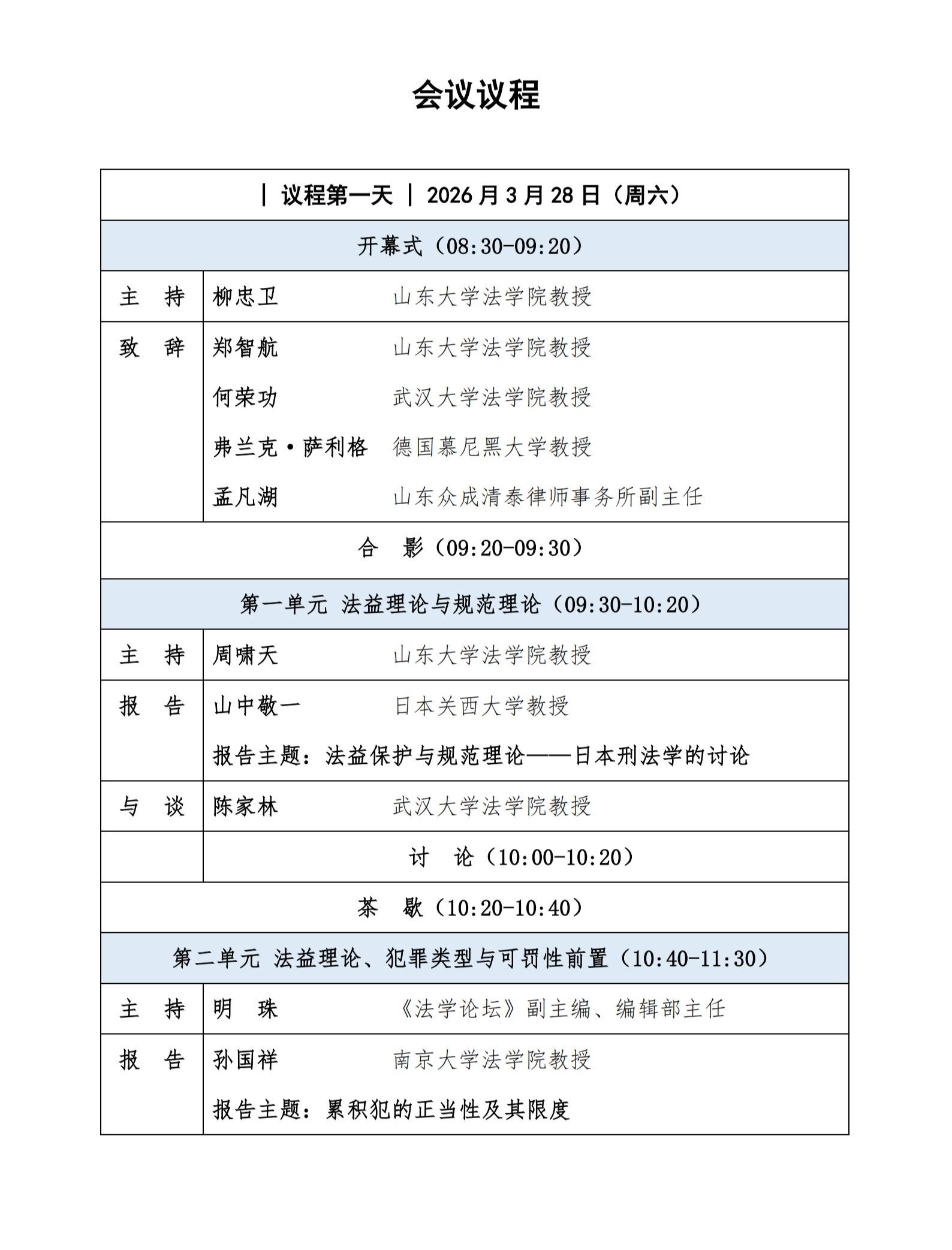
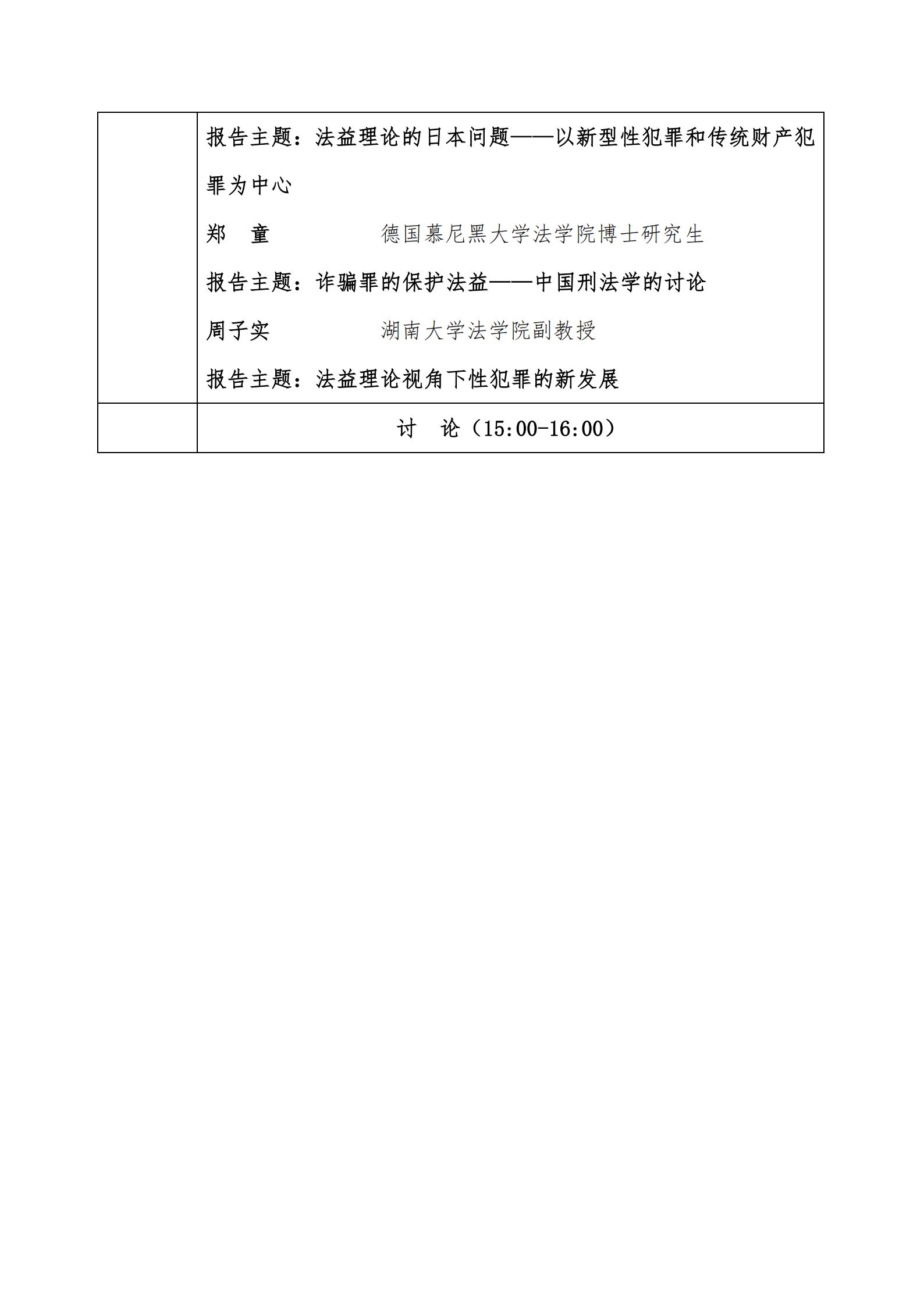
【会议预告】刑法学国际研讨会会议议程--法益理论的未来
发布日期:2026年03月26日 点击次数:
【作者:李志涛
摄影:
来源:法学院
责任编辑:刘雨杉 李江波】